涂布PVC(聚氯乙烯)时,选择胶水需根据具体应用场景、材料特性(如PVC的软硬程度、表面处理情况)及工艺要求(如固化速度、耐温性、耐水性等)综合决定。以下是常见胶水类型及适用场景的详细分析:

适用场景:对环保要求高、需避免溶剂污染的场景(如室内装饰、儿童玩具)。
常见类型:
适用场景:需要高速生产、自动化涂布的场景(如包装、电子组装)。
常见类型:
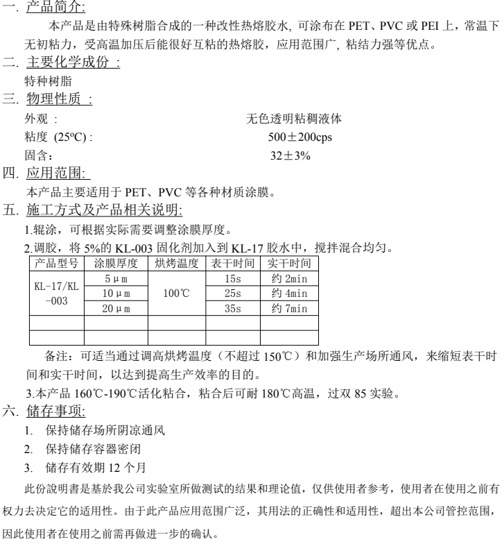
KL-17改性热熔胶:本产品是由特殊树脂合成的一种改性热熔胶水, 可涂布在 PET、PVC 或 PEI 上,常温下
无初粘力,受高温加压后能很好互粘的热熔胶,应用范围广, 粘结力强等优点。

想了解更多上康利邦官网 https://www.sz-kangli.com/product/296.html
喷涂玻璃可用什么胶水
粘接力强的胶水
460快干胶水相比普通瞬间胶有什么优点
无VOC的胶水有哪些
热熔胶多久能粘牢固
什么快干胶水粘接不变脆
金属塑胶粘接用什么胶水
热塑性粘合剂怎么用
热熔胶时间久了会脱落吗
pu复合布料涂布用什么胶水
涂布PVC用什么胶水
石塑板粘接用什么胶水
固化后不发白的胶水
低白化胶水有哪些
热熔胶什么不能粘
热熔压敏胶有什么特点
建材装修可以用什么胶水
涂布PET保护膜时,用什么胶水好
涂布PET保护膜用什么胶水
水性粘合剂有哪些
液体热熔胶厂家
硅胶粘铁用什么胶水
植绒胶粘剂有哪些
液体热熔胶厂家电话
改性热熔胶可以粘接什么材质
改性热熔胶怎么样
改性热熔胶厂家
低白化快干胶水
金属粘接用什么胶水
硅胶保护膜的表面剥离力如何调整
高温胶带可用什么胶水粘接
手机保护贴膜用的什么胶水
PVC头皮与头发的粘接用什么胶
硅胶脚垫用什么胶水粘接
TPU互粘用什么胶水
耐高温快干胶水有哪些
什么胶水可以粘塑料
不用加热的热熔胶有哪些
液体热熔胶的特点及应用
热熔胶的烘干温度是多少
食品级胶水真的无毒吗
uv胶水厂家有哪些
电子胶有哪些
硅胶粘布用的胶水
热熔胶怎么用才正确 热熔胶的优点有哪些
请推荐一个粘性较强的强力胶水。
pp材质用什么胶水粘合
粘接PI膜除了使用PI膜专用UV胶,还可以使用热熔胶来解决!
聚氨酯胶水厂家有哪些
强力瞬间胶水粘接不牢固怎么办
工业胶水哪里比较好
液体改性热熔胶有哪些特性适合什么基材粘接
电子专用胶水有哪些
粘玩具用什么胶水最好
热熔胶和胶水哪个粘的更牢固
强力胶水哪种粘得最牢固
什么胶水耐高温又粘得牢
探索未来科技粘合剂:电子胶水的创新魅力
快干胶水多久凝固
什么是电子密封胶
粘塑胶的胶水有哪些
水性热熔胶的使用方法
热熔胶多少钱一支
尼龙PC用什么胶水粘接呢
快干胶水价格贵不贵
PET粘铜箔用什么胶水
热固胶水有哪些
TPU粘PE用什么胶水粘好
TPU粘不锈钢胶水
金属粘塑料用什么胶水
热熔胶厂家有哪些
强力瞬干胶水哪家好?
TPU粘接亚克力用什么胶水
PC粘接TPU用什么胶水
PE粘接TPU用什么胶水
pvc粘不锈钢胶水
pet粘亚克力用什么胶
万能胶水哪个牌子好
强力胶水哪里有卖
强力胶粘合什么材料
强力粘接剂有哪些
强力胶水哪个品牌最好
tpu粘pvc的胶水
液体瞬间胶水有哪些
一文了解热熔胶黏剂分类
热固胶和热熔胶的区别
水性热熔胶生产厂家
改性热熔胶指的是什么
新型电子粘接剂
粘玩具的胶水是什么胶
哪些胶水干的快一点
想找一款不发白的胶水
想找一款粘接快的胶水
想找一款快干胶水
瞬干胶水哪个好?
光固化粘接剂哪种好
光固化胶水怎么增加韧性
光固化胶水种类有哪些
电子屏幕应用有哪些地方用到UV胶水
5秒快干胶水在快速固化过程中是否会失效?
长时间使用低气味瞬间胶水会有何影响?
3秒胶和502谁更好
康利邦瞬间胶固化后防水吗?
瞬间胶水在玩具组装中的应用如何
瞬间胶水强力粘合剂是什么?
瞬间胶水粘塑料后多久固化?
粘ABS快干胶的使用技巧
瞬间粘合剂生产工厂如何响应需求?
强力瞬间胶如何用点胶机操作
阻燃电子胶有哪些
什么胶水可以粘布料
什么胶水可以粘陶瓷
瞬间胶能粘什么材料
瞬间胶水固化时间需要多久
智能手机有哪些部分必需使用胶粘剂?
电子灌封胶如何选择
丝印胶水什么胶水最粘
丝印胶水怎么控制粘度
电子胶水应用、类型及发展趋势
适合金属的快干胶水
快干胶水有哪些种类
快速胶粘剂多久干
怎么选择快干胶胶水
电子电器胶粘剂有哪些
粘接力好的胶水有哪些
快干电子胶哪家好用又实惠
瞬间粘接剂有哪些种类
瞬间胶水发白了怎么办
电子结构胶的用途和性能
常见的加硬发白胶水有哪些
汽车用胶粘剂有哪些
粘鞋胶水哪个牌子的好
哪一种快干胶水最粘
什么胶水粘的稳
广东硅胶胶水生产企业
热熔胶容易脱落吗
热熔胶和502哪个比较好
热熔胶附着力怎么样
热熔胶怎么固化
电子产品粘的胶是什么胶
胶塑料用什么胶水最好
TPR材料制品要用什么胶水粘
热熔胶一般用在哪里
热熔胶的用途及适用范围有哪些
热熔胶能粘什么材料
电子专用胶有哪些分类
电子胶如何使用
电子胶有哪些分类
电子胶粘性强不强
电子胶水有什么优缺点
电子胶水可以用于哪方面
电子胶水有哪些品牌
什么是铂金催化剂,铂金硫化剂的应用有哪些
铂金催化剂及其制备方法
铂催化剂有哪些制备方法工艺? 你知道吗?
铂金硫化剂的市场怎么样_相比其他行业算不算稳定呢「康利邦」
铂金硫化剂哪个牌子好_众多硅胶厂的一致推荐「康利邦」
铂金硫化剂A组份的用途是什么_厂家为您揭秘「康利邦」
硅胶铂金硫化剂的成分_AB两剂成分都是不同的「康利邦」
铂金硫化剂可以储存多久_正常存放可以很久的「康利邦」
铂金硫化剂保存温度和时间你了解多少呢_进来看看!
铂金硫化剂与双二四区别在哪_主要区别在这几个方面「康利邦」
生产铂金硫化剂的厂家有哪些_哪个厂家的硫化剂比较好「康利邦」
硅胶铂金硫化剂的特点有哪些呢_相对于双二四、双二五硫化剂?
硅胶铂金硫化剂B剂使用方法_按照说明进行使用「康利邦」
硅胶铂金硫化剂的使用方法_简单几步即可完成「康利邦」
广东硅胶铂金硫化剂哪款比较好_试一试C-100AB铂金硫化剂
含氢硅油的硅胶对铂金硫化剂影响有哪些?「康利邦」
使用铂金硫化剂进行硫化为什么出现气泡_是什么原因导致的呢
铂金硫化剂价格高不高_要看是哪种型号了「康利邦」
硅胶铂金硫化剂使用注意事项_以下几点牢记「康利邦」
挤出专用硅胶铂金硫化剂_C-100AB挤出模压硫化硅胶专用「康利邦」
铂金硫化剂和双二四硫化剂区别主要是什么_康利邦带你了解!
C-100铂金硫化剂的硫化温度是多少_建议温度在110℃上下即可
双组份铂金硫化剂_这款优异的铂金硫化剂你可能完全不知道
C-100铂金硫化剂的产品包装是怎样的?
CL-100AB硅胶铂金硫化剂_厂家免费寄送样品「康利邦」
铂金硫化剂使用注意事项_C-100AB这款硫化要注意这几点
玻璃上用硅胶粘的东西怎么拿掉?「康利邦」可以使用这款硅胶解胶剂!
玻璃用硅胶粘住怎么取下来?「康利邦」CL-T03硅胶溶解剂
硅胶粘在尼龙怎么去掉?康利邦T03硅胶解胶剂轻松去除!
哪里有透明硅胶胶水_康利邦多种形态硅胶胶水任您挑选!
硅胶色母在使用过程中应当注意哪些事项?
硅胶模具使用时间过久该如何清洗?【硅胶清洗剂】
硅胶辅助材料——硅胶脱模剂用什么好?

产品中心
PRODUCT CENTER
产品推荐
RECOMMENDATION
最新资讯
LATEST NEW
康利邦
KANGLIBANG